Git规范的必要性
分支管理
- 代码提交在应该提交的分支
- 随时可以切换到线上稳定版本代码
- 多个版本的开发工作同时进行
记录的可读性
- 所有commit必须有注释,内容必须按照注释格式严格执行!
- 正确为每个项目设置Git提交用到的user.name和user.email信息,以公司邮箱为准,不可随意设置以影响无法正确识别。 查看当前项目配置信息的命令:
git config -l
版本号(tag)
- 版本号(tag)命名规则
主版本号.次版本号.修订号,如2.1.13。(遵循GitHub语义化版本命名规范) - 版本号仅标记于master分支,用于标识某个可发布/回滚的版本代码
- 对master标记tag意味着该tag能发布到生产环境
- 对master分支代码的每一次更新(合并)必须标记版本号
- 仅项目管理员有权限对master进行合并和标记版本号
语义化版本

语义化版本:
-
主版本号,重大升级改动,一般 API 的兼容性变化时,包括但不限于新增特性、修改机制、删除功能, 一般不兼容上一个主版本号.
-
次版本号 (minor),新增或修改功能时,必须是向下兼容,不影响软件的整体流程或概念的更新.
-
修订号(patch),当你做了向下兼容的问题修正,可以理解为Bug fix版本。
版本例子:
1 | v1.0.0-alpha.0 |
label:
-
alpha:内部测试版
-
beta:公开测试版
-
rc: 候选版本, 不再增加新功能.
分支管理规范
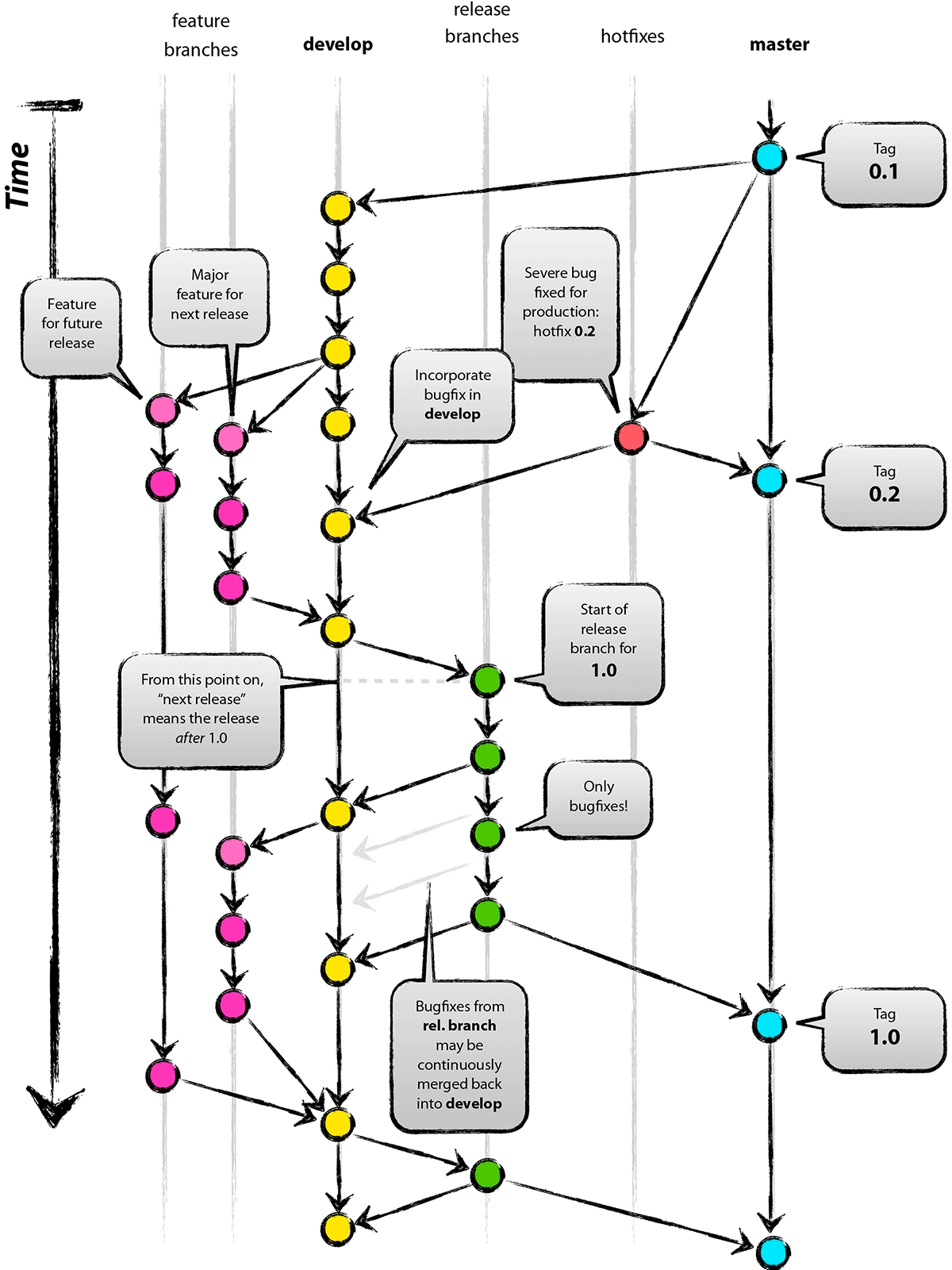
Git-Flow

分支说明
| 名称 | 说明 | 命名规范 | 命名示例 | 合并目标 | 合并操作 |
|---|---|---|---|---|---|
| master | 线上稳定版本 | master | master | – | – |
| release | 预发布分支 | release/xxx | release/v1.0.0 | master | merge request |
| develop | 当前正在开发的分支 | develop | develop | master | merge request |
| feature | 功能分支, 每个功能需分别建立自己的子分支 | feature/功能名 | feature/login | develop | merge request |
| hotfix | 紧急修复分支 | hotfix/xxx | hotfix/v1.0.1-xxx | master | merge request |
master 分支
使用规范:
- master分支存放的是随时可供在生产环境中部署的稳定版本代码
- 使用 tag 标记一个版本用于发布或回滚
- master分支是保护分支,不可直接push到远程仓master分支
develop 分支
使用规范:
- develop分支是保存当前最新开发成果的分支
- develop分支衍生出各个feature分支
- 小的改动可以直接在 develop 分支进行,改动较多时切出新的 feature 分支进行
注: 更好的做法是develop 分支作为开发的主分支,也 不允许直接提交代码。小改动也应该以 feature 分支提 merge request 合并,目的是保证每个改动都经过了强制代码 review,降低代码风险。
feature 分支
使用规范:
- 分支的命名格式建议
feature/login. - 以功能为单位从 develop 拉一个 feature 分支
- 每个 feature 分支颗粒要尽量小,以利于快速迭代和避免冲突
- 当其中一个feature分支完成后,需合并回 develop 分支,另需删除
feauter/xxx分支 - feature分支只与 develop 分支交互,不能与 master 分支直接交互
流程
feature分支做完后,必须合并回Develop分支, 合并完分支后一般会删点这个Feature分支,毕竟保留下来意义也不大。

release 分支
使用规范:
-
分支的命名格式建议
release/*,*以本次发布的版本号为标识. -
release主要用来为发布新版的测试、预发布、修复的分支.
-
release分支可以从develop分支上指定commit派生出.
-
release分支测试通过后,合并到master分支并且给master标记一个版本号.
-
如在 release 分支发现
bug可在 release 中修复,测试完成后合并到 develop 和 master 分支. -
release分支一旦建立就将独立,不可再从其他分支pull代码.
-
必须合并回develop分支和master分支.
流程:
Release分支基于Develop分支创建,打完Release分支之后,我们可以在这个Release分支上测试,修改Bug等。同时,其它开发人员可以基于Develop分支新建Feature (记住:一旦打了Release分支之后不要从Develop分支上合并新的改动到Release分支)发布Release分支时,合并Release到Master和Develop, 同时在Master分支上打个Tag记住Release版本号,然后可以删除Release分支了。

注意: 如项目不大可省略该分支,避免繁琐的 gitflow 过程.
hotfix 分支
使用规范:
- 命名规则:
hotfix/*,*以本次发布的版本号为标识. - hotfix分支用来快速给已发布产品修复bug或微调功能.
- 只能从master分支指定tag版本衍生出来.
- 一旦完成修复bug,必须合并回master分支和develop分支.
- master被合并后,应该被标记一个新的版本号.
- hotfix分支一旦建立就将独立,不可再从其他分支pull代码.
流程:
hotfix 分支基于 master 分支创建,开发完后需要合并回 master 和 develop 分支,同时在 master 上打一个tag.

分支操作流程示例
这部分内容结合日常项目的开发流程,涉及到开发新功能、分支合并、发布新版本以及发布紧急修复版本等操作,展示常用的命令和操作。
-
切到 develop 分支,更新 develop 最新代码
1
2git checkout develop
git pull --rebase -
新建 feature 分支,开发新功能
1
2
3
4
5
6
7git checkout -b feature/xxx
...
git add <files>
git commit -m "feat(xxx): commit a"
git commit -m "feat(xxx): commit b"
# 其他提交
...如果此时 develop 分支有一笔提交,影响到你的 feature 开发,可以 rebase develop 分支,前提是 该 feature 分支只有你自己一个在开发,如果多人都在该分支,需要进行协调:
1
2
3
4
5
6
7# 切换到 develop 分支并更新 develop 分支代码
git checkout develop
git pull --rebase
# 切回 feature 分支
git checkout feature/xxx
git rebase develop -
完成 feature 分支,合并到 develop 分支
1
2
3
4
5
6
7
8
9
10
11
12# 切到 develop 分支,更新下代码
git checkout develop
git pull --rebase
# 合并 feature 分支
git merge feature/xxx --no-ff
# 删除 feature 分支
git branch -d feature/xxx
# 推到远端
git push origin develop -
当某个版本所有的 feature 分支均合并到 develop 分支,就可以切出 release 分支,准备发布新版本,提交测试并进行 bug fix
1
2
3
4
5
6# 当前在 develop 分支
git checkout -b release/xxx
# 在 release/xxx 分支进行 bug fix
git commit -m "fix(xxx): xxxxx"
... -
所有 bug 修复完成,准备发布新版本
1
2
3
4
5
6
7
8
9
10
11
12# master 分支合并 release 分支并添加 tag
git checkout master
git merge --no-ff release/xxx --no-ff
# 添加版本标记,这里可以使用版本发布日期或者具体的版本号
git tag 1.0.0
# develop 分支合并 release 分支
git checkout develop
git merge --no-ff release/xxx
# 删除 release 分支
git branch -d release/xxx至此,一个新版本发布完成。
-
线上出现 bug,需要紧急发布修复版本
1
2
3
4
5
6
7
8
9
10
11
12
13
14
15
16
17
18
19
20# 当前在 master 分支
git checkout master
# 切出 hotfix 分支
git checkout -b hotfix/xxx
... 进行 bug fix 提交
# master 分支合并 hotfix 分支并添加 tag(紧急版本)
git checkout master
git merge --no-ff hotfix/xxx --no-ff
# 添加版本标记,这里可以使用版本发布日期或者具体的版本号
git tag 1.0.1
# develop 分支合并 hotfix 分支(如果此时存在 release 分支的话,应当合并到 release 分支)
git checkout develop
git merge --no-ff hotfix/xxx
# 删除 hotfix 分支
git branch -d hotfix/xxx至此,紧急版本发布完成。
提交信息规范
git commit 格式 如下:
1 | <type>(<scope>): <subject> |
各个部分的说明如下:
-
type 类型,提交的类别
- feat: 新功能
- fix: 修复 bug
- docs: 文档变动
- style: 格式调整,对代码实际运行没有改动,例如添加空行、格式化等
- refactor: bug 修复和添加新功能之外的代码改动
- perf: 提升性能的改动
- test: 添加或修正测试代码
- chore: 构建过程或辅助工具和库(如文档生成)的更改
-
scope 修改范围
主要是这次修改涉及到的部分,简单概括,例如 login、train-order
-
subject 修改的描述
具体的修改描述信息
-
范例
1
2
3feat(detail): 详情页修改样式
fix(login): 登录页面错误处理
test(list): 列表页添加测试代码
这里对提交规范加几点说明:
type + scope能够控制每笔提交改动的文件尽可能少且集中,避免一次很多文件改动或者多个改动合成一笔。subject对于大部分国内项目而已,如果团队整体英文不是较高水平,比较推荐使用中文,方便阅读和检索。- 避免重复的提交信息,如果发现上一笔提交没改完整,可以使用
git commit --amend指令追加改动,尽量避免重复的提交信息。
hotfix
使用 checkout 命令,直接退回到最近一次上线的tag位置,然后以此为基准创建一个新的fix分支:
1 | git checkout -b hotfix/fix-login v1.1.0 |
执行完以后就已经在新创建的 hotfix/fix-login 分支了,而且代码已经回到了最近一次上线的状态。完成修复以后直接commit并打上新的tag, 比如v1.1.0, 最后切回master分支,将fix-bug合并到master即可:
1 | git commit '修复xxx问题' |
回滚代码
直接 git revert 当前代码,然后通过 cicd 的特性对上一个 git tag号进行回滚.
merge vs rebase
同一个分支使用rebase
不同分支使用merge